8040威尼斯

办事指南

您的当前位置: 部门首页 >> 办事指南 >> 工作流程 >> 正文 工作流程
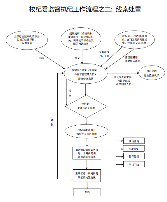
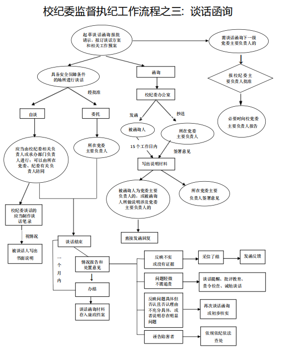
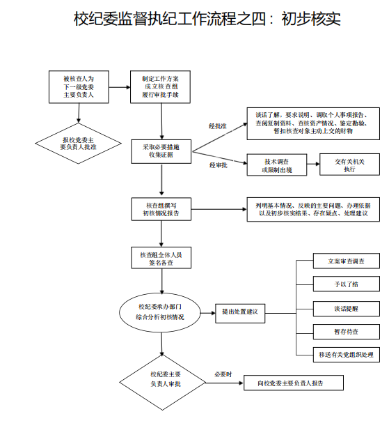
校纪委监督执纪工作流程
作者: 点击数: 发布时间:2024-12-09

  

根据《中国共产党纪律检查机关监督执纪工作规则》整理制作

版权所有© 8040威尼斯   闽ICP备08100850号    闽公网安备 35010402350606号
地址:福建省福州市仓山区洪山桥中店42号   邮编:350007
电话/传真:0591-83742079   招生热线:0591-88074133